Abuse Inbox Management Protection
This Playbook is part of the SlashNext Phishing Incident Response - Annual Subscription (Direct Subscription) (Deprecated) Pack.#
Deprecated
No available replacement.
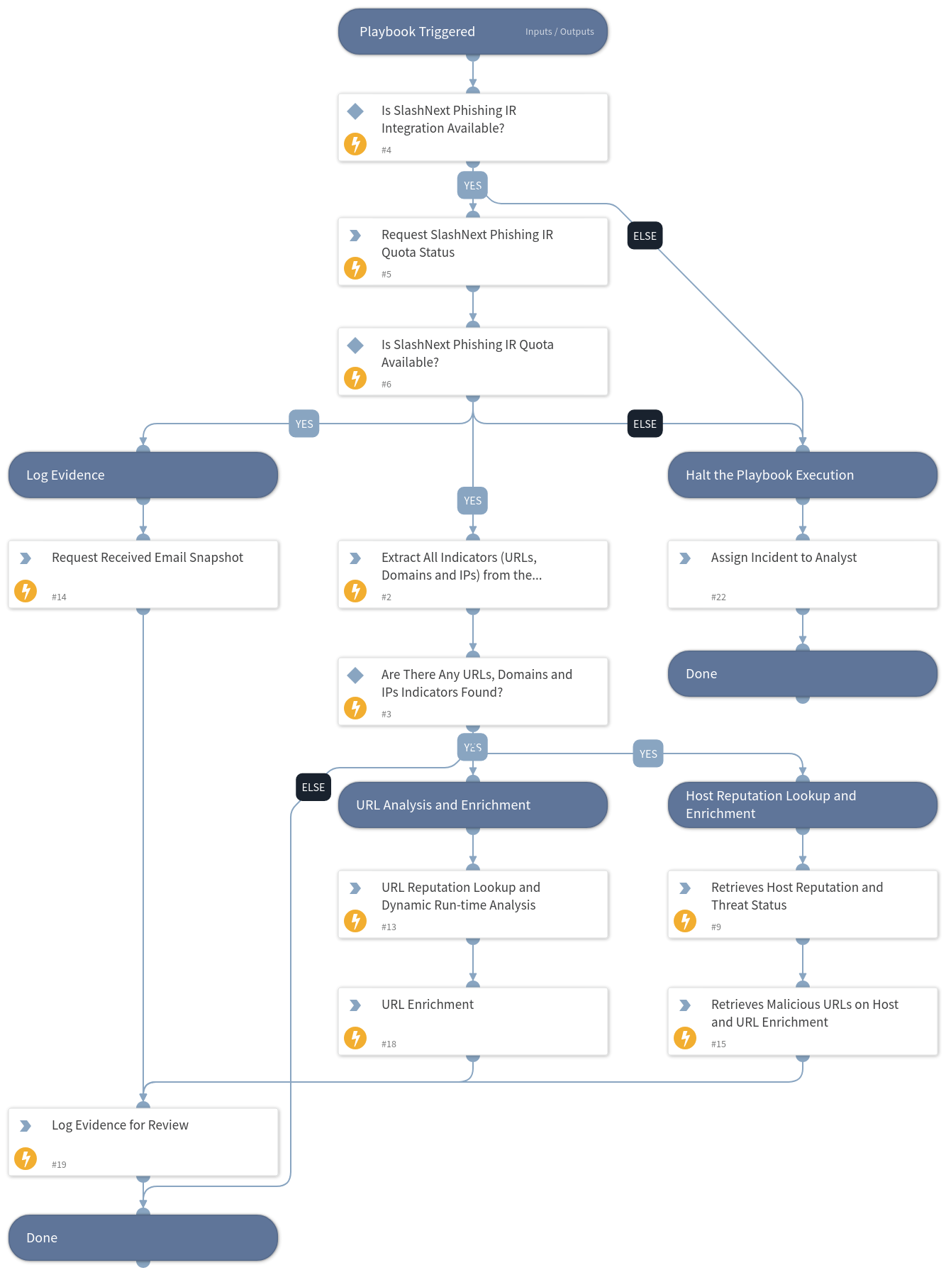
Analyzes the URLs, domains, and IPs in suspicious emails, reported by end users, and returns a binary verdict (malicious or benign) and forensic information including screenshot of attack page, threat name and type, threat status, and first/last seen date
Dependencies#
This playbook uses the following sub-playbooks, integrations, and scripts.
Sub-playbooks#
This playbook does not use any sub-playbooks.
Integrations#
- SlashNext Phishing Incident Response
- Rasterize
Scripts#
- AddEvidence
- IsIntegrationAvailable
Commands#
- rasterize-email
- slashnext-api-quota
- slashnext-url-scan-sync
- extractIndicators
- slashnext-host-reputation
- slashnext-host-report
- slashnext-scan-report
Playbook Inputs#
| Name | Description | Default Value | Required |
|---|---|---|---|
| content | Email/Message content to be scanned by SlashNext Phishing Incident Response | ${incident.details} | Required |
| Received email HTML for logging evidence | ${incident.labels.Email/html} | Required |
Playbook Outputs#
| Path | Description | Type |
|---|---|---|
| SlashNext.IP | Complete IP Enrichment Data Returned by SlashNext | unknown |
| SlashNext.Domain | Complete Domain Enrichment Data Returned by SlashNext | unknown |
| SlashNext.URL | Complete URL Enrichment Data Returned by SlashNext | unknown |
Playbook Image#
