Cortex ASM - Remediation Objectives
This Playbook is part of the Cortex Attack Surface Management Pack.#
Supported versions
Supported Cortex XSOAR versions: 6.8.0 and later.
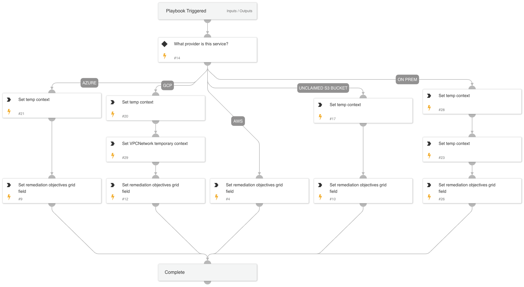
Playbook that populates the remediation objectives field that is used to display the remediation actions to the end user.
Dependencies#
This playbook uses the following sub-playbooks, integrations, and scripts.
Sub-playbooks#
This playbook does not use any sub-playbooks.
Integrations#
This playbook does not use any integrations.
Scripts#
- Set
- GridFieldSetup
Commands#
This playbook does not use any commands.
Playbook Inputs#
There are no inputs for this playbook.
Playbook Outputs#
There are no outputs for this playbook.
Playbook Image#
