CVE-2024-6387 - OpenSSH RegreSSHion RCE
This Playbook is part of the CVE-2024-6387 - OpenSSH RegreSSHion RCE Pack.#
Supported versions
Supported Cortex XSOAR versions: 6.10.0 and later.
RegreSSHion Vulnerability (CVE-2024-6387)
On July 1, 2024, a critical signal handler race condition vulnerability was disclosed in OpenSSH servers (sshd) on glibc-based Linux systems. This vulnerability, known as RegreSSHion and tracked as CVE-2024-6387, can result in unauthenticated remote code execution (RCE) with root privileges. This vulnerability has been rated High severity (CVSS 8.1).
Impacted Versions#
The vulnerability impacts the following OpenSSH server versions:
- OpenSSH versions between 8.5p1 and 9.8p1
- OpenSSH versions earlier than 4.4p1, if they have not been backport-patched against CVE-2006-5051 or patched against CVE-2008-4109
Unaffected Versions#
The SSH features in PAN-OS are not affected by CVE-2024-6387.
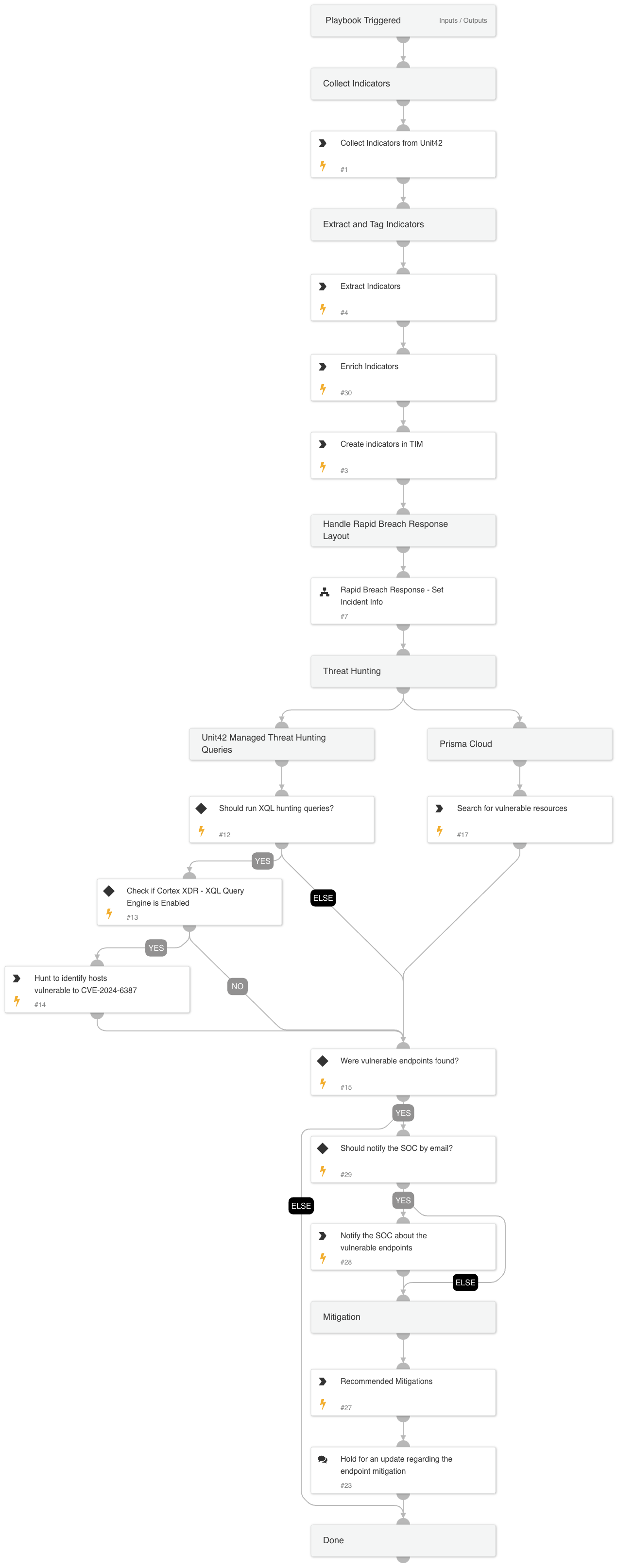
The playbook includes the following tasks:#
Collect, Extract and Enrich Indicators
- Collect known indicators from Unit42 blog
Threat Hunting
- Searches vulnerable endpoints using Prisma Cloud and Cortex XDR - XQL queries
Mitigations:
- OpenSSH official CVE-2024-6387 patch
- Unit42 recommended mitigations
This playbook should be triggered manually or can be configured as a job.
Please create a new incident and choose the CVE-2024-6387 - OpenSSH RegreSSHion RCE playbook and Rapid Breach Response incident type.
Reference:
Threat Brief: CVE-2024-6387 OpenSSH RegreSSHion Vulnerability .
Note: This is a beta playbook, which lets you implement and test pre-release software. Since the playbook is beta, it might contain bugs. Updates to the pack during the beta phase might include non-backward compatible features. We appreciate your feedback on the quality and usability of the pack to help us identify issues, fix them, and continually improve.
Dependencies#
This playbook uses the following sub-playbooks, integrations, and scripts.
Sub-playbooks#
- Rapid Breach Response - Set Incident Info
Integrations#
This playbook does not use any integrations.
Scripts#
- ParseHTMLIndicators
- IsIntegrationAvailable
- PrettyPrint
Commands#
- enrichIndicators
- send-mail
- xdr-xql-generic-query
- extractIndicators
- createNewIndicator
- prisma-cloud-compute-ci-scan-results-list
Playbook Inputs#
| Name | Description | Default Value | Required |
|---|---|---|---|
| PlaybookDescription | The playbook description to populate the layout with. | RegreSSHion Vulnerability (CVE-2024-6387) On July 1, 2024, a critical signal handler race condition vulnerability was disclosed in OpenSSH servers (sshd) on glibc-based Linux systems. This vulnerability, known as RegreSSHion and tracked as CVE-2024-6387, can result in unauthenticated remote code execution (RCE) with root privileges. This vulnerability has been rated High severity (CVSS 8.1). ## Impacted Versions The vulnerability impacts the following OpenSSH server versions: - OpenSSH versions between 8.5p1 and 9.8p1 - OpenSSH versions earlier than 4.4p1, if they have not been backport-patched against CVE-2006-5051 or patched against CVE-2008-4109 ## Unaffected Versions The SSH features in PAN-OS are not affected by CVE-2024-6387. | Optional |
| RunXQLHuntingQueries | Whether to execute the XQL query. | True | Optional |
| ShouldSendMail | Whether to notify the SOC by email. | False | Optional |
| SOCEmailAddress | The email address to notify | Optional |
Playbook Outputs#
There are no outputs for this playbook.
Playbook Image#
