CVE Exposure - RiskSense
This Playbook is part of the RiskSense Pack.#
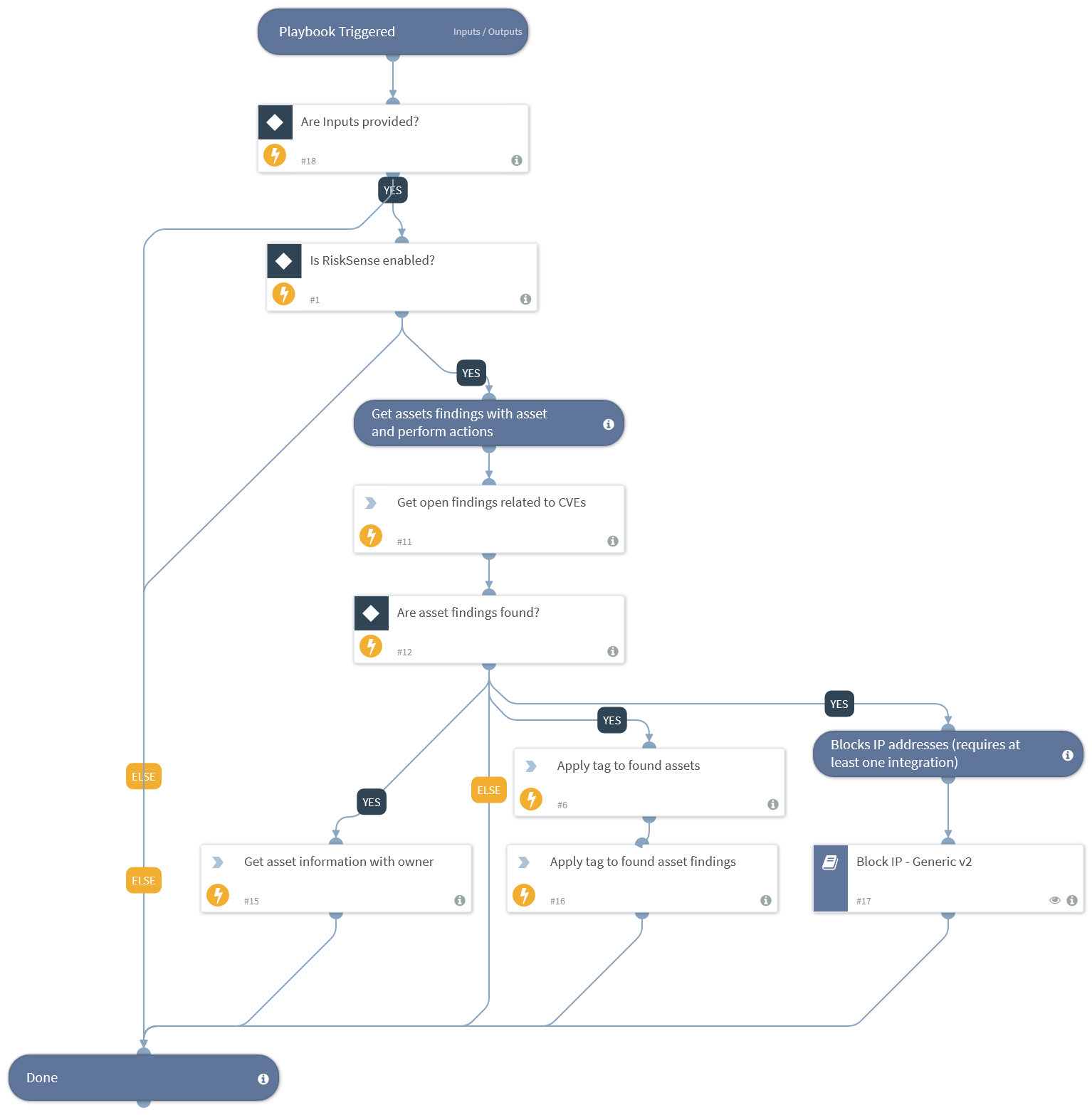
Block IPs and apply the tag to assets that are vulnerable to specified CVE.
Dependencies#
This playbook uses the following sub-playbooks, integrations, and scripts.
Sub-playbooks#
- Block IP - Generic v2
Integrations#
- RiskSense
Scripts#
- IsIntegrationAvailable
Commands#
- risksense-apply-tag
- risksense-get-hosts
- risksense-get-host-findings
Playbook Inputs#
| Name | Description | Default Value | Required |
|---|---|---|---|
| CVES | Specify Common Vulnerabilities and Exposures (CVE). You can mention multiple CVEs using a comma-separated list. | Required | |
| TagName | Tags in RiskSense can be applied to assets, web applications, and vulnerabilities. Tags are useful in the soft grouping, workflow creation, and to identify compliance-related assets. | Required |
Playbook Outputs#
| Path | Description | Type |
|---|---|---|
| RiskSense.TagAssociation | Tag association details including tag name, association ID, created. | unknown |
| RiskSense.HostFinding | List of the host finding details. | unknown |
| RiskSense.Host | List of the host details. | unknown |
Playbook Image#
