Departing Employee Auto-Add
This Playbook is part of the Code42 Pack.#
Supported versions
Supported Cortex XSOAR versions: 6.8.0 and later.
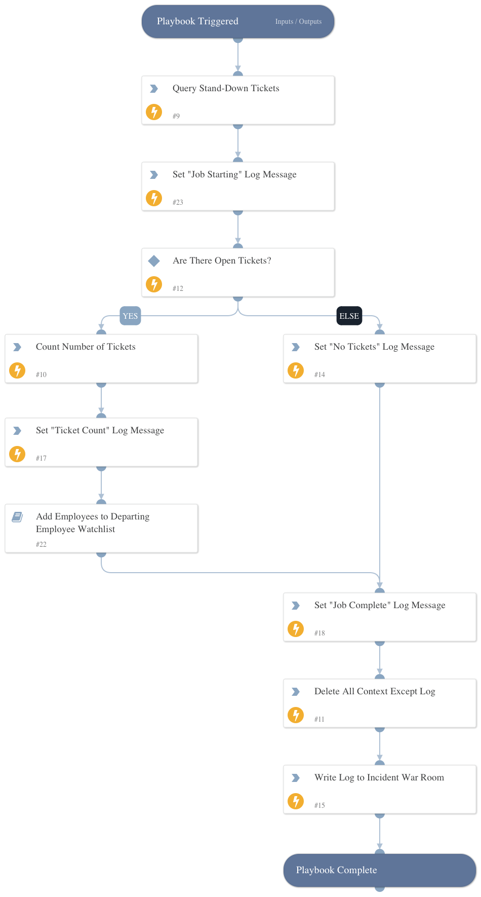
Queries stand-down tickets from a ticketing system and passes relevant employee data to the Add Employees to Departing Employee Watchlist playbook.
Dependencies#
This playbook uses the following sub-playbooks, integrations, and scripts.
Sub-playbooks#
- Add Employees to Departing Employee Watchlist
Integrations#
- Code42
Scripts#
- Set
- DeleteContext
Commands#
- code42-watchlists-list-included-users
Playbook Inputs#
There are no inputs for this playbook.
Playbook Outputs#
There are no outputs for this playbook.
Playbook Image#
