Integrations and Incidents Health Check - Running Scripts
This Script is part of the Integrations & Incidents Health Check Pack.#
Supported versions
Supported Cortex XSOAR versions: 6.0.0 and later.
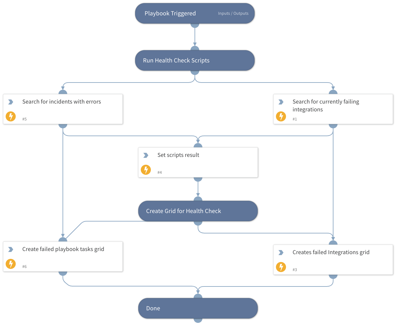
This playbook is triggered by a 'JOB - Integrations and Playbooks Health' playbook and is responsible for running failed integrations and failed incidents scripts. The playbook may run separately from the main playbook to run health tests on enabled integrations and open incidents.
Dependencies#
This playbook uses the following sub-playbooks, integrations, and scripts.
Sub-playbooks#
This playbook does not use any sub-playbooks.
Integrations#
This playbook does not use any integrations.
Scripts#
- FailedInstances
- SetGridField
- GetFailedTasks
Commands#
- setIncident
Playbook Inputs#
There are no inputs for this playbook.
Playbook Outputs#
There are no outputs for this playbook.
Playbook Image#
