IP Enrichment - External - Generic v2
This Playbook is part of the Common Playbooks Pack.#
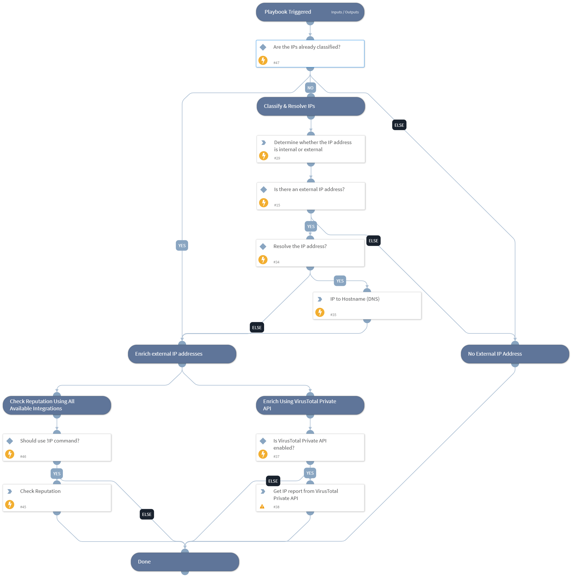
Enrich IP addresses using one or more integrations.
- Resolve IP addresses to hostnames (DNS).
- Provide threat information.
- IP address reputation using !ip command.
- Separate internal and external addresses.
Dependencies#
This playbook uses the following sub-playbooks, integrations, and scripts.
Sub-playbooks#
This playbook does not use any sub-playbooks.
Integrations#
- VirusTotal - Private API
Scripts#
- IPToHost
- IsIPInRanges
Commands#
- vt-private-get-ip-report
- ip
Playbook Inputs#
| Name | Description | Default Value | Required |
|---|---|---|---|
| IP | The IP address to enrich. | IP.Address | Optional |
| InternalRange | A comma-separated list of IP address ranges (in CIDR notation). Use this list to check if an IP address is found within a set of IP address ranges. For example: "172.16.0.0/12,10.0.0.0/8,192.168.0.0/16" (without quotes). | lists.PrivateIPs | Optional |
| ResolveIP | Whether to convert the IP address to a hostname using a DNS query (True/False). The default value is true. | True | Required |
| UseReputationCommand | Define if you would like to use the !IP command. Note: This input should be used whenever there is no auto-extract enabled in the investigation flow. Possible values: True / False. The default value is false. | False | Required |
| extended_data | Define whether you want the generic reputation command to return extended data (last_analysis_results). Possible values: True / False. The default value is false. | False | Optional |
| threat_model_association | Define whether you wish to enhance generic reputation command to include additional information such as Threat Bulletins, Attack patterns, Actors, Campaigns, TTPs, vulnerabilities, etc. Note: If set to true, additional 6 API calls will be performed. Possible values: True / False. The default value is false. | False | Optional |
| ExecutedFromParent | Whether to execute common logic, like the classification of IP addresses to ranges and resolving, in the the main (IP Enrichment - Generic v2) enrichment playbook, instead of the sub-playbooks. Possible values are: True, False. Setting this to True and using the parent playbook will execute the relevant commands in the main playbook instead of executing them in both sub-playbooks, which improves the performance of the playbook and reducing the overall size of the incident. | False | Optional |
Playbook Outputs#
| Path | Description | Type |
|---|---|---|
| IP | The IP address objects. | unknown |
| DBotScore | Indicator, Score, Type, and Vendor. | unknown |
| Endpoint | The endpoint's object. | unknown |
| Endpoint.Hostname | The hostname to enrich. | string |
| Endpoint.IP | A list of endpoint IP addresses. | string |
| IP.Address | The IP Address. | string |
| IP.InRange | Is the IP in the input ranges? (could be 'yes' or 'no). | string |
| DBotScore.Indicator | The indicator that was tested. | string |
| DBotScore.Type | The indicator type. | string |
| DBotScore.Vendor | The vendor used to calculate the score. | string |
| DBotScore.Score | The actual score. | string |
| IP.ASN | The Autonomous System (AS) number associated with the indicator. | string |
| IP.Tags | List of IP tags. | string |
| IP.ThreatTypes | Threat types associated with the IP. | string |
| IP.Geo.Country | The country associated with the indicator. | string |
| IP.Geo.Location | The longitude and latitude of the IP address. | string |
| IP.Malicious.Vendor | The vendor that reported the indicator as malicious. | string |
| IP.Malicious.Description | For malicious IPs, the reason that the vendor made the decision. | string |
| IP.VirusTotal.DownloadedHashes | Latest files that are detected by at least one antivirus solution and were downloaded by VirusTotal from the IP address. | string |
| IP.VirusTotal.UnAVDetectedDownloadedHashes | Latest files that are not detected by any antivirus solution and were downloaded by VirusTotal from the IP address provided. | string |
| IP.VirusTotal.DetectedURLs | Latest URLs hosted in this IP address detected by at least one URL scanner. | string |
| IP.VirusTotal.CommunicatingHashes | Latest detected files that communicate with this IP address. | string |
| IP.VirusTotal.UnAVDetectedCommunicatingHashes | Latest undetected files that communicate with this IP address. | string |
| IP.VirusTotal.Resolutions.hostname | The following domains resolved to the given IP. | string |
| IP.VirusTotal.ReferrerHashes | Latest detected files that embed this IP address in their strings. | string |
| IP.VirusTotal.UnAVDetectedReferrerHashes | Latest undetected files that embed this IP address in their strings. | string |
| IP.VirusTotal.Resolutions.last_resolved | The last time the following domains resolved to the given IP. | string |
Playbook Image#
