MDE - Host Advanced Hunting For Persistence
This Playbook is part of the Microsoft Defender for Endpoint Pack.#
Supported versions
Supported Cortex XSOAR versions: 6.5.0 and later.
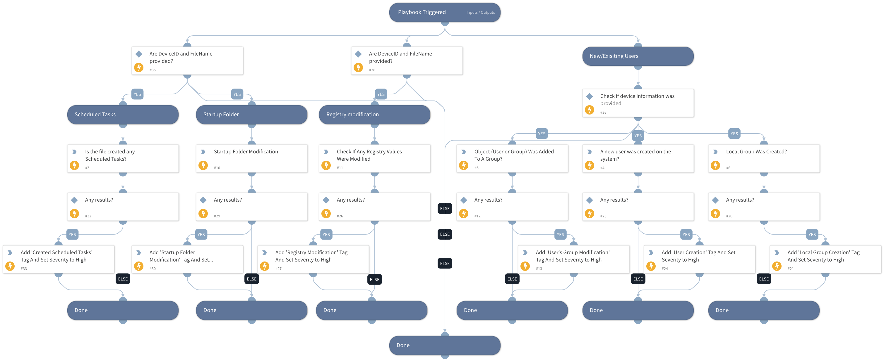
This playbook is part of the 'Malware Investigation And Response' pack. For more information, refer to https://xsoar.pan.dev/docs/reference/packs/malware-investigation-and-response. This playbook uses the Microsoft Defender For Endpoint Advanced Hunting feature to hunt for host persistence evidence.
Dependencies#
This playbook uses the following sub-playbooks, integrations, and scripts.
Sub-playbooks#
This playbook does not use any sub-playbooks.
Integrations#
- MicrosoftDefenderAdvancedThreatProtection
Scripts#
This playbook does not use any scripts.
Commands#
- setIncident
- microsoft-atp-advanced-hunting-persistence-evidence
Playbook Inputs#
| Name | Description | Default Value | Required |
|---|---|---|---|
| FileSha256 | A comma-separated list of file SHA256 hashes to hunt. | incident.filesha256 | Optional |
| DeviceName | A comma-separated list of host names to hunt. | incident.hostnames | Optional |
| FileName | A comma-separated list of file names to hunt. | incident.filenames | Optional |
| DeviceID | A comma-separated list of a device IDs to hunt. | incident.agentsid | Optional |
Playbook Outputs#
| Path | Description | Type |
|---|---|---|
| MicrosoftATP.HuntPersistenceEvidence.Result | The query results for Hunt Persistence Evidence. | unknown |
| MicrosoftATP.HuntPersistenceEvidence.Result.scheduled_job | The query results for scheduled_job query_purpose. | unknown |
| MicrosoftATP.HuntPersistenceEvidence.Result.registry_entry | The query results for registry_entry query_purpose. | unknown |
| MicrosoftATP.HuntPersistenceEvidence.Result.startup_folder_changes | The query results for startup_folder_changes query_purpose. | unknown |
| MicrosoftATP.HuntPersistenceEvidence.Result.new_service_created | The query results for new_service_created query_purpose. | unknown |
| MicrosoftATP.HuntPersistenceEvidence.Result.service_updated | The query results for service_updated query_purpose. | unknown |
| MicrosoftATP.HuntPersistenceEvidence.Result.file_replaced | The query results for file_replaced query_purpose. | unknown |
| MicrosoftATP.HuntPersistenceEvidence.Result.new_user | The query results for new_user query_purpose. | unknown |
| MicrosoftATP.HuntPersistenceEvidence.Result.new_group | The query results for new_group query_purpose. | unknown |
| MicrosoftATP.HuntPersistenceEvidence.Result.group_user_change | The query results for group_user_change query_purpose. | unknown |
| MicrosoftATP.HuntPersistenceEvidence.Result.local_firewall_change | The query results for local_firewall_change query_purpose. | unknown |
| MicrosoftATP.HuntPersistenceEvidence.Result.host_file_change | The query results for host_file_change query_purpose. | unknown |
Playbook Image#
