Phishing Playbook - Manual
This Playbook is part of the Phishing Pack.#
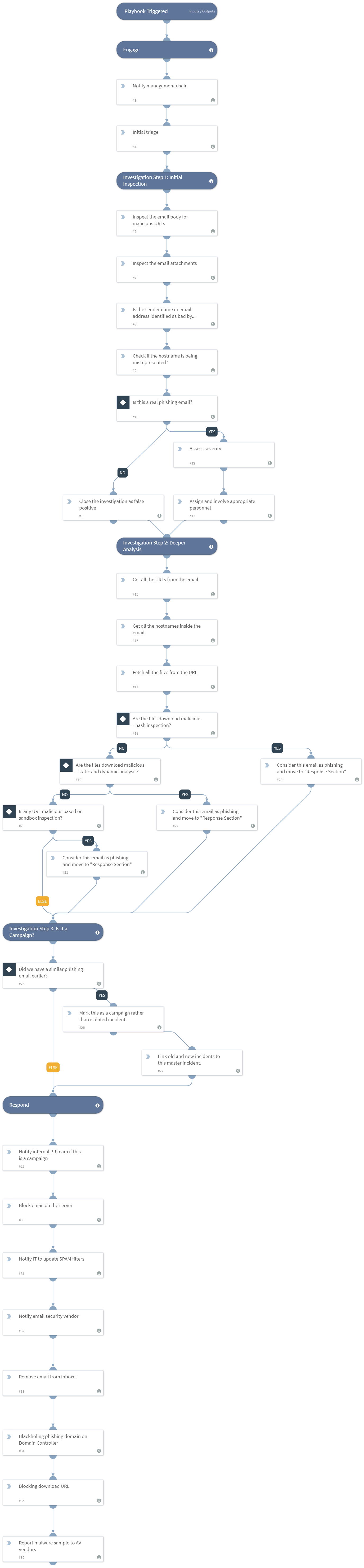
Master playbook for phishing incidents. This playbook is a manual playbook.
Dependencies#
This playbook uses the following sub-playbooks, integrations, and scripts.
Sub-playbooks#
This playbook does not use any sub-playbooks.
Integrations#
This playbook does not use any integrations.
Scripts#
This playbook does not use any scripts.
Commands#
This playbook does not use any commands.
Playbook Inputs#
There are no inputs for this playbook.
Playbook Outputs#
There are no outputs for this playbook.
Playbook Image#
