Skip to main content

Prisma Cloud Compute - Jira Ticket (XLSX)

This Playbook is part of the Prisma Cloud Compute by Palo Alto Networks Pack.#

Supported versions

Supported Cortex XSOAR versions: 6.10.0 and later.

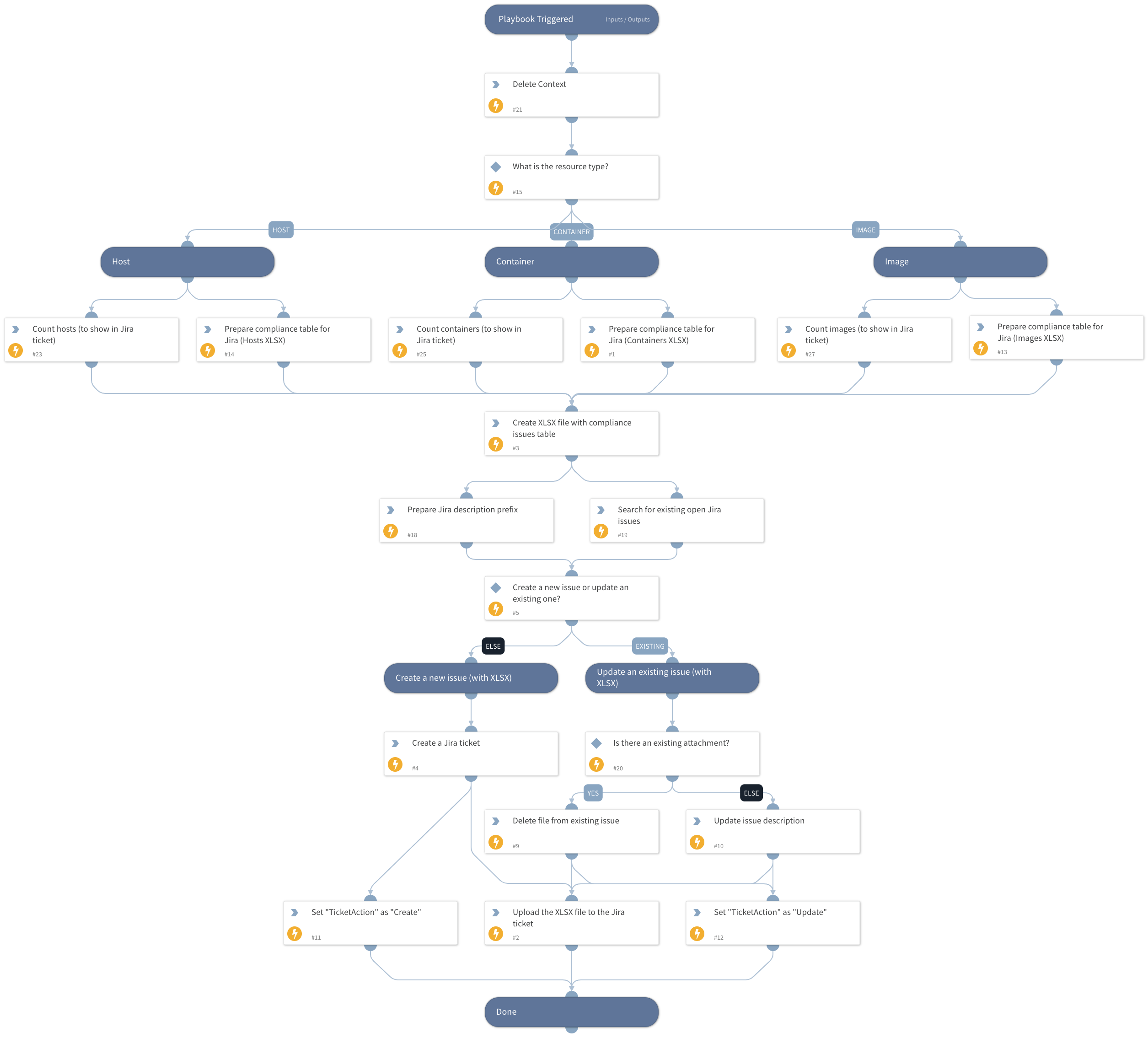
This playbook is a sub-playbook of the "Prisma Cloud Compute - Jira Compliance Issue" playbook. It creates a new Jira issue or updates an existing Jira issue with an XLSX file for the given compliance ID retrieved from the parent playbook, with enriched data for each resource (host, image or container).

Dependencies#

This playbook uses the following sub-playbooks, integrations, and scripts.

Sub-playbooks#

This playbook does not use any sub-playbooks.

Integrations#

This playbook does not use any integrations.

Scripts#

  • ExportToXLSX
  • SetAndHandleEmpty
  • DeleteContext

Commands#

  • jira-issue-query
  • jira-create-issue
  • jira-issue-delete-file
  • jira-edit-issue
  • jira-issue-upload-file

Playbook Inputs#


NameDescriptionDefault ValueRequired
FilterA filter to use for extracting affected resources with a specific compliance issue ID.Optional
ComplianceIssueIDThe compliance issue ID to open a ServiceNow ticket for.Optional
ComplianceIssueDescriptionThe compliance issue description.Optional
ComplianceIssueSeverityThe compliance issue severity.Optional
JiraIssueTypeNameOptional
JiraProjectNameOptional

Playbook Outputs#


PathDescriptionType
TicketActionThe ticket action - create or update.string
TicketThe ticket object which was created or updated.string

Playbook Image#


Prisma Cloud Compute - Jira Ticket (XLSX)