Prisma Cloud Compute - ServiceNow Ticket (XLSX)
This Playbook is part of the Prisma Cloud Compute by Palo Alto Networks Pack.#
Supported versions
Supported Cortex XSOAR versions: 6.10.0 and later.
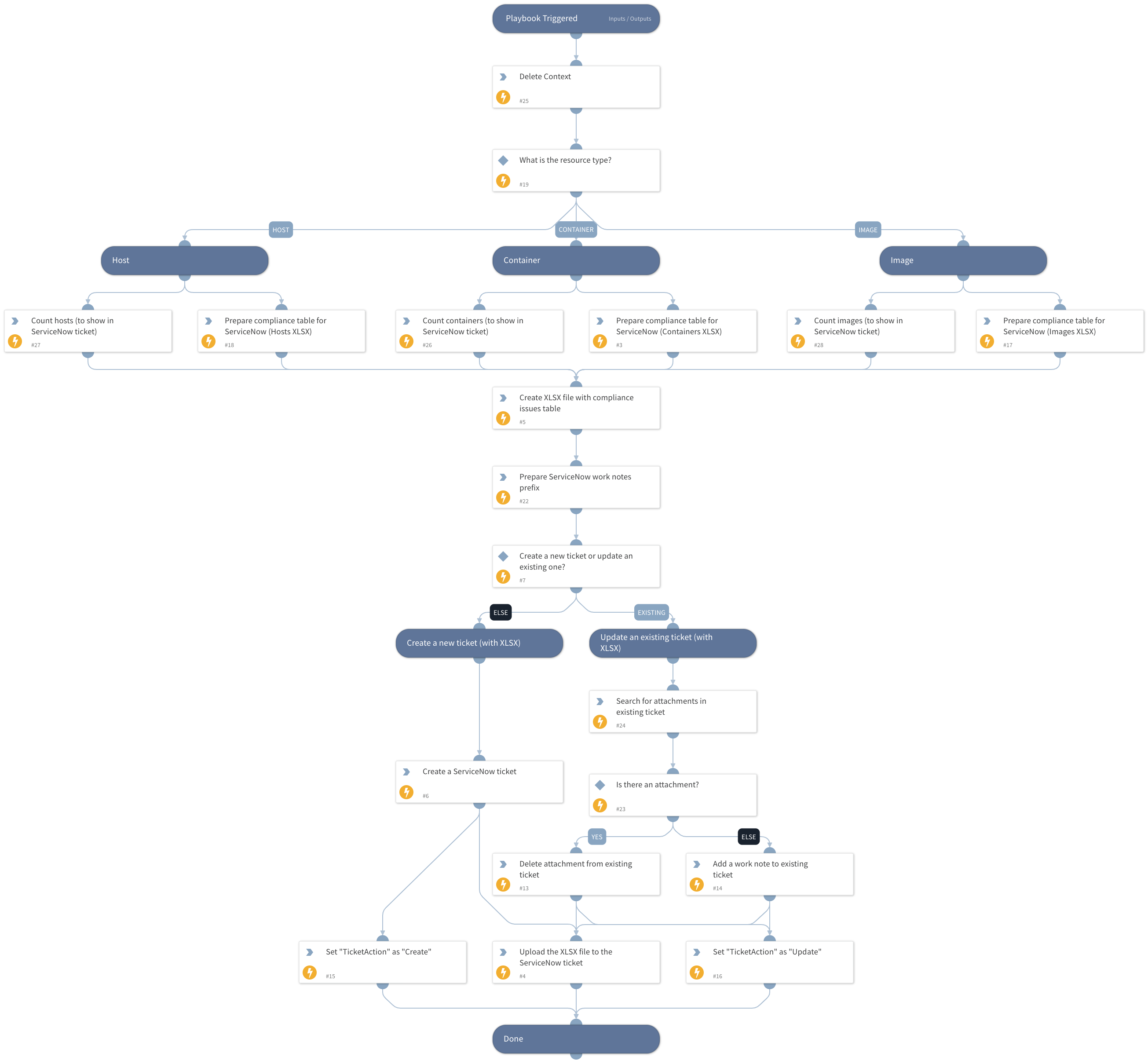
This playbook is a sub-playbook of the "Prisma Cloud Compute - ServiceNow Compliance Ticket" playbook. It creates a new ServiceNow ticket or updates an existing ServiceNow ticket with an XLSX file for the given compliance ID retrieved from the parent playbook, with enriched data for each resource (host, image or container).
Dependencies#
This playbook uses the following sub-playbooks, integrations, and scripts.
Sub-playbooks#
This playbook does not use any sub-playbooks.
Integrations#
This playbook does not use any integrations.
Scripts#
- DeleteContext
- SetAndHandleEmpty
- ExportToXLSX
Commands#
- servicenow-update-ticket
- servicenow-create-ticket
- servicenow-delete-file
- servicenow-upload-file
- servicenow-query-table
Playbook Inputs#
| Name | Description | Default Value | Required |
|---|---|---|---|
| TicketID | Existing ticket ID. Used to determine whether to create a new ticket or update an existing one. | Optional | |
| Filter | A filter to use for extracting affected resources with a specific compliance issue ID. | Optional | |
| ComplianceIssueID | The compliance issue ID to open a ServiceNow ticket for. | Optional | |
| ComplianceIssueDescription | The compliance issue description. | Optional | |
| ComplianceIssueSeverity | The compliance issue severity. | Optional |
Playbook Outputs#
| Path | Description | Type |
|---|---|---|
| TicketAction | The ticket action - create or update. | string |
| Ticket | The ticket object which was created or updated. | string |
Playbook Image#
