Skip to main content

Prisma Cloud Remediation - AWS CloudTrail Trail Misconfiguration

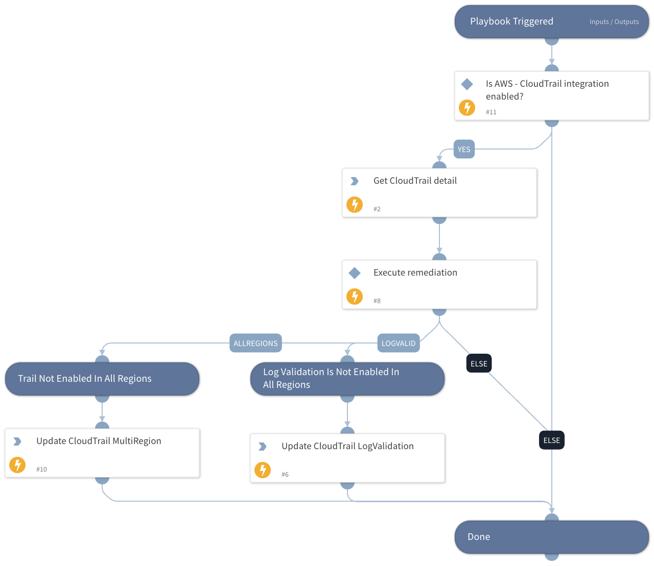
This Playbook is part of the Prisma Cloud by Palo Alto Networks Pack.#

This playbook remediates the following Prisma Cloud AWS CloudTrail alerts.

Prisma Cloud policies remediated:

  • AWS CloudTrail Trail Log Validation Is Not Enabled In All Regions
  • AWS CloudTrail is not enabled in all regions.

Dependencies#

This playbook uses the following sub-playbooks, integrations, and scripts.

Sub-playbooks#

This playbook does not use any sub-playbooks.

Integrations#

  • AWS - CloudTrail

Scripts#

This playbook does not use any scripts.

Commands#

  • aws-cloudtrail-update-trail
  • aws-cloudtrail-describe-trails

Playbook Inputs#


NameDescriptionDefault ValueRequired
policyIdGrab the Prisma Cloud policy Id.Required

Playbook Outputs#


There are no outputs for this playbook.

Playbook Image#


Prisma Cloud Remediation - AWS CloudTrail Trail Misconfiguration