Proactive Threat Hunting - Entity Enrichment
This Playbook is part of the Proactive Threat Hunting Pack.#
Supported versions
Supported Cortex XSOAR versions: 6.9.0 and later.
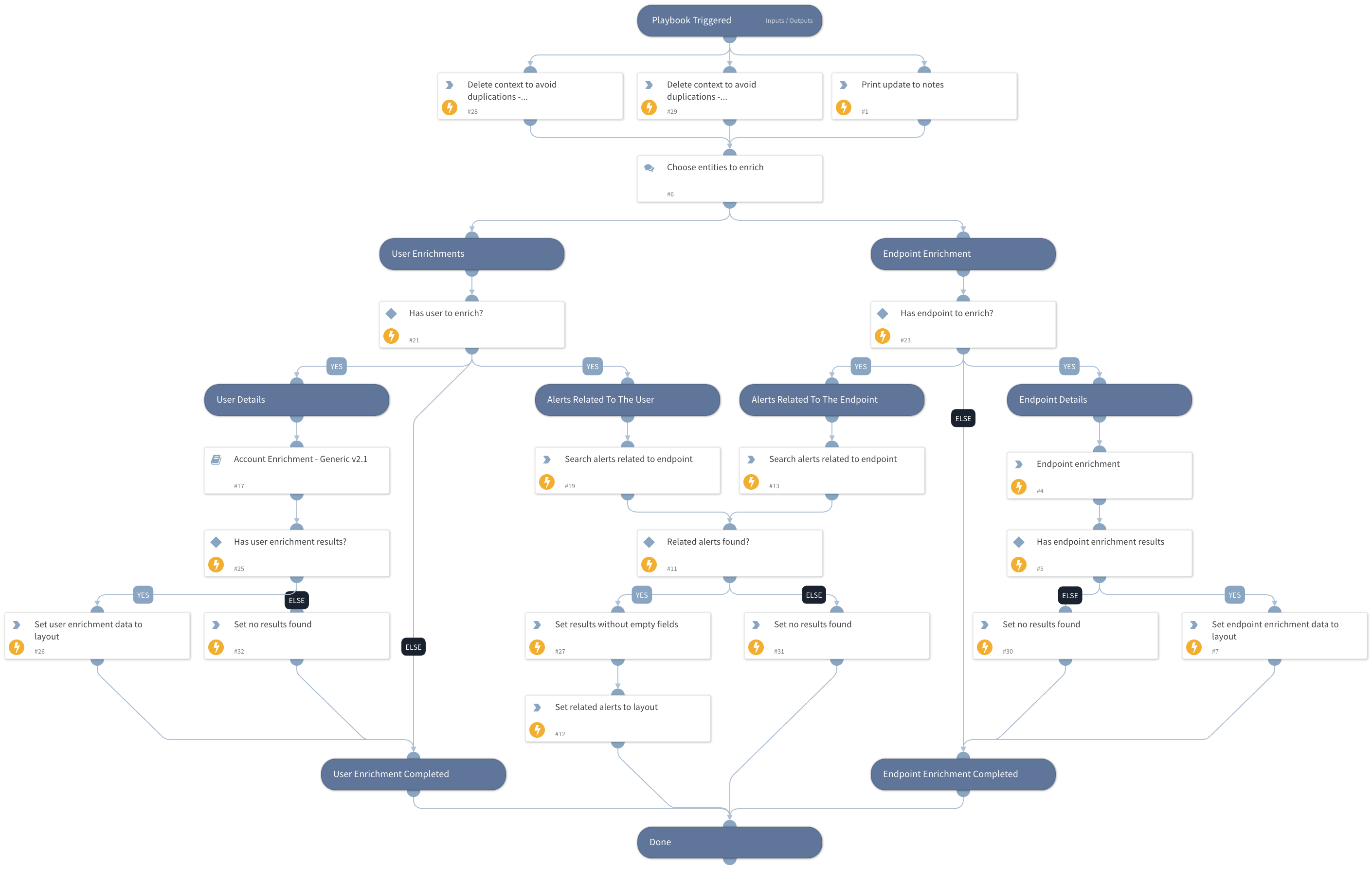
This playbook will be executed from the "Proactive Threat Hunting" layout button with the objective of enriching information on hosts and users specified by the analyst.
Dependencies#
This playbook uses the following sub-playbooks, integrations, and scripts.
Sub-playbooks#
- Account Enrichment - Generic v2.1
Integrations#
This playbook does not use any integrations.
Scripts#
- Set
- DeleteContext
- JsonToTable
Commands#
- endpoint
- xdr-get-alerts
- setIncident
Playbook Inputs#
There are no inputs for this playbook.
Playbook Outputs#
There are no outputs for this playbook.
Playbook Image#
