Recorded Future Identity - Lookup Identities (parent)
This Playbook is part of the Recorded Future Identity Pack.#
Deprecated
Use Recorded Future - Identity Exposure instead.
Dependencies#
This playbook uses the following sub-playbooks, integrations, and scripts.
Sub-playbooks#
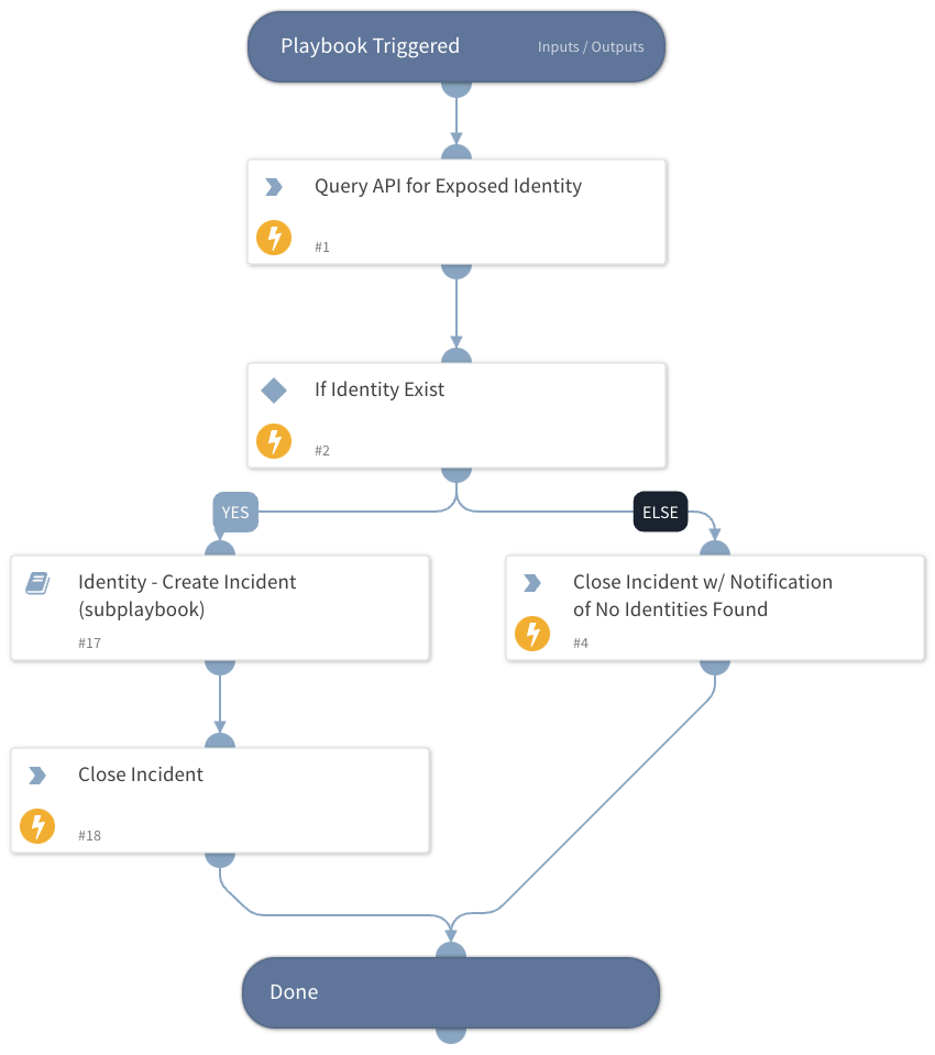
- Identity - Create Incident (subplaybook)
Integrations#
- Recorded Future Identity
Scripts#
This playbook does not use any scripts.
Commands#
- closeInvestigation
- recordedfuture-identity-search
Playbook Inputs#
There are no inputs for this playbook.
Playbook Outputs#
There are no outputs for this playbook.
Playbook Image#
