Recorded Future Typosquat Alert Handling
This Playbook is part of the Recorded Future Intelligence Pack.#
Supported versions
Supported Cortex XSOAR versions: 6.5.0 and later.
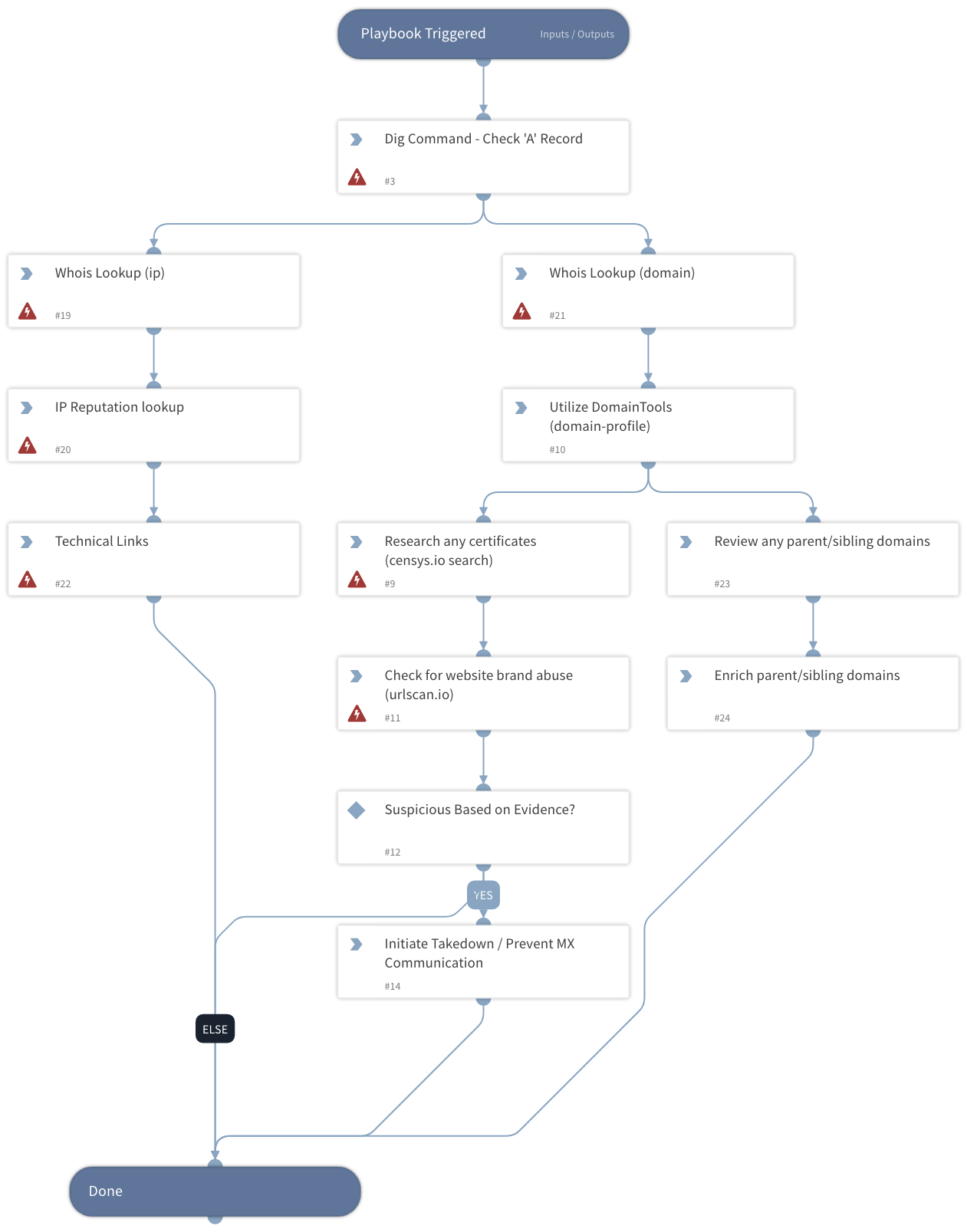
Template playbook showing suggested steps to triage typo squat alerts. Classifier/Mapper are available to ingest Recorded Future Typo squat Alerts.
Dependencies#
This playbook uses the following sub-playbooks, integrations, and scripts.
Sub-playbooks#
This playbook does not use any sub-playbooks.
Integrations#
- Whois
- CensysV2
- urlscan.io
- Recorded Future v2
Scripts#
- Dig
Commands#
- cen-search
- recordedfuture-links
- ip
- whois
- url
Playbook Inputs#
| Name | Description | Default Value | Required |
|---|---|---|---|
| domain | incident.recordedfuturealertentities.name | Optional |
Playbook Outputs#
There are no outputs for this playbook.
Playbook Image#
