Recorded Future Vulnerability
This Playbook is part of the Recorded Future Intelligence Pack.#
Supported versions
Supported Cortex XSOAR versions: 6.5.0 and later.
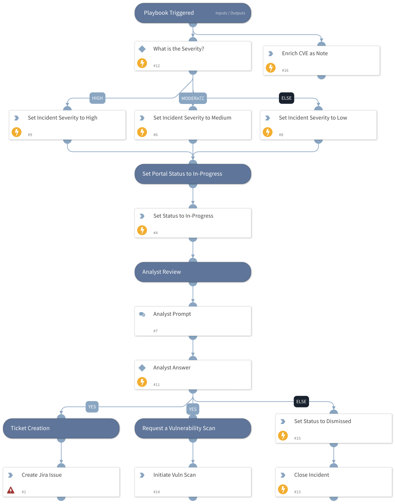
This playbook was developed as a template to handle the ingestion of Recorded Future Cyber Vulnerability playbook alerts.
Dependencies#
This playbook uses the following sub-playbooks, integrations, and scripts.
Sub-playbooks#
This playbook does not use any sub-playbooks.
Integrations#
- RecordedFuturePlaybookAlerts
- jira-v2
- Recorded Future v2
Scripts#
This playbook does not use any scripts.
Commands#
- recordedfuture-playbook-alerts-update
- recordedfuture-intelligence
- jira-create-issue
- setIncident
- closeInvestigation
Playbook Inputs#
There are no inputs for this playbook.
Playbook Outputs#
There are no outputs for this playbook.
Playbook Image#
