Rubrik Update Anomaly Status- Rubrik Security Cloud
This Playbook is part of the Rubrik Security Cloud Pack.#
Supported versions
Supported Cortex XSOAR versions: 6.5.0 and later.
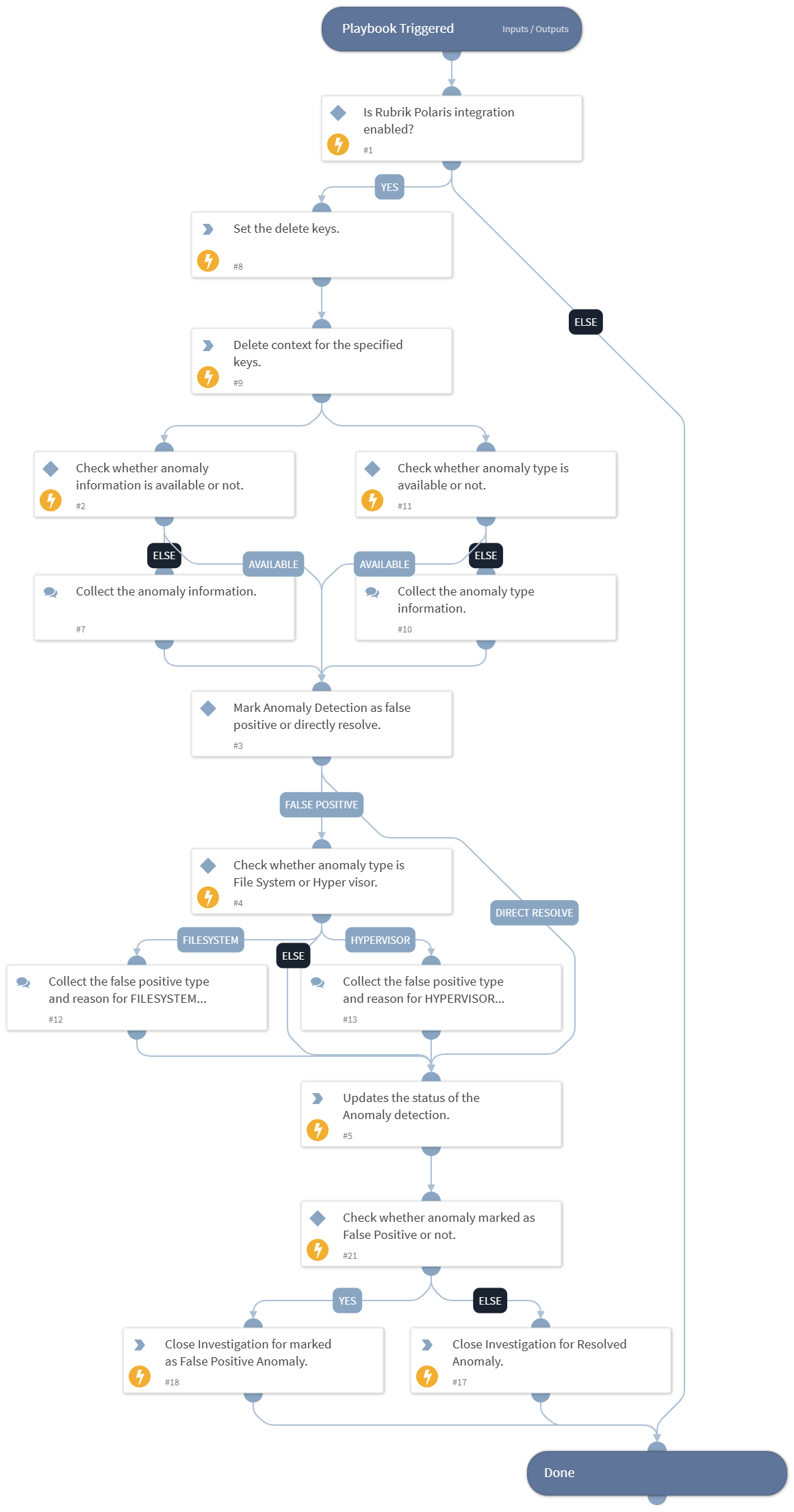
This playbook updates status of the Anomaly Detection snapshot for the provided anomaly ID (or activity series ID) and workload ID (or Object ID).
Dependencies#
This playbook uses the following sub-playbooks, integrations, and scripts.
Sub-playbooks#
This playbook does not use any sub-playbooks.
Integrations#
This playbook does not use any integrations.
Scripts#
- DeleteContext
- SetAndHandleEmpty
Commands#
- rubrik-radar-anomaly-status-update
- closeInvestigation
Playbook Inputs#
| Name | Description | Default Value | Required |
|---|---|---|---|
| anomaly_type | The type of the anomaly. Note: For Anomaly Type, users can execute the "rubrik-radar-suspicious-file-list" command. | Optional | |
| anomaly_id | The ID of the Anomaly or Activity Series ID. Note: For Activity Series ID, users can execute the "rubrik-event-list" command with the "activity_type" argument set to "ANOMALY". | incident.rubrikpolarisactivityseriesid | Optional |
| workload_id | The workload ID (Snappable ID). Note: Users can execute the "rubrik-event-list" command with the "activity_type" argument set to "ANOMALY" and get the value of "fid" from the context. | incident.rubrikpolarisobjectid | Optional |
Playbook Outputs#
There are no outputs for this playbook.
Playbook Image#
