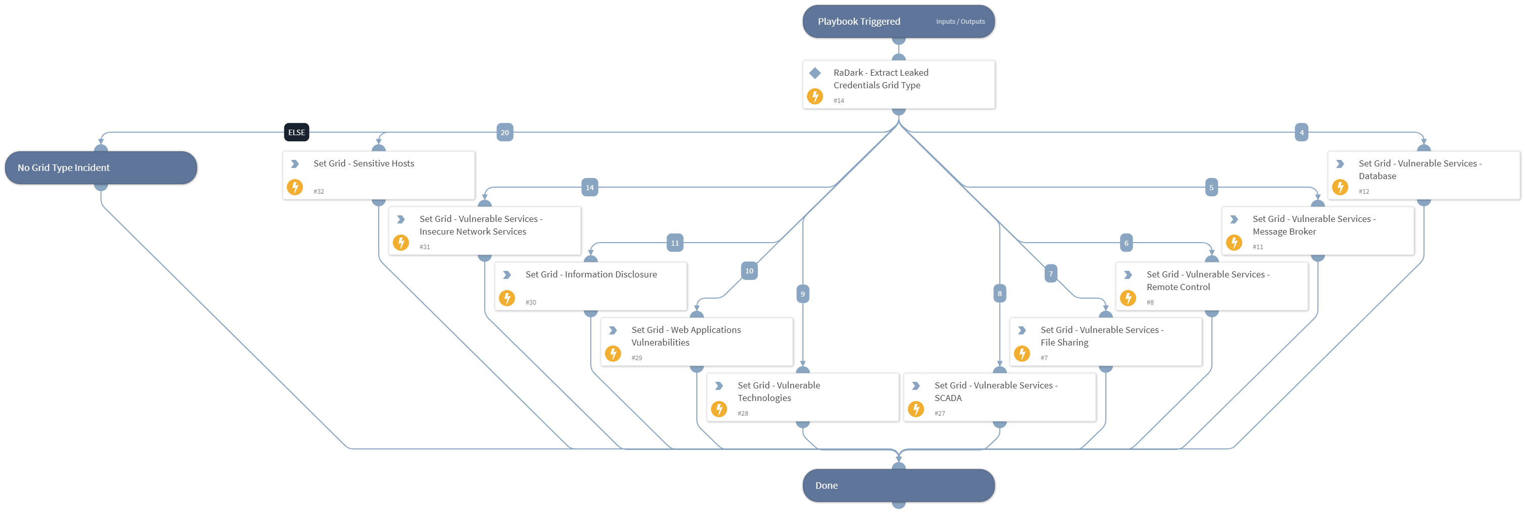
Set RaDark Grid For Network Vulnerabilities
This Playbook is part of the KELA RaDark Pack.#
Supported versions
Supported Cortex XSOAR versions: 6.0.0 and later.
Set grid for RaDark - Network Vulnerabilities incidents.
Dependencies#
This playbook uses the following sub-playbooks, integrations, and scripts.
Sub-playbooks#
This playbook does not use any sub-playbooks.
Integrations#
This playbook does not use any integrations.
Scripts#
- SetGridField
Commands#
This playbook does not use any commands.
Playbook Inputs#
There are no inputs for this playbook.
Playbook Outputs#
There are no outputs for this playbook.
Playbook Image#
