Suspicious Domain Hunting Incident Handling
This Playbook is part of the Suspicious Domain Hunting Pack.#
Supported versions
Supported Cortex XSOAR versions: 6.10.0 and later.
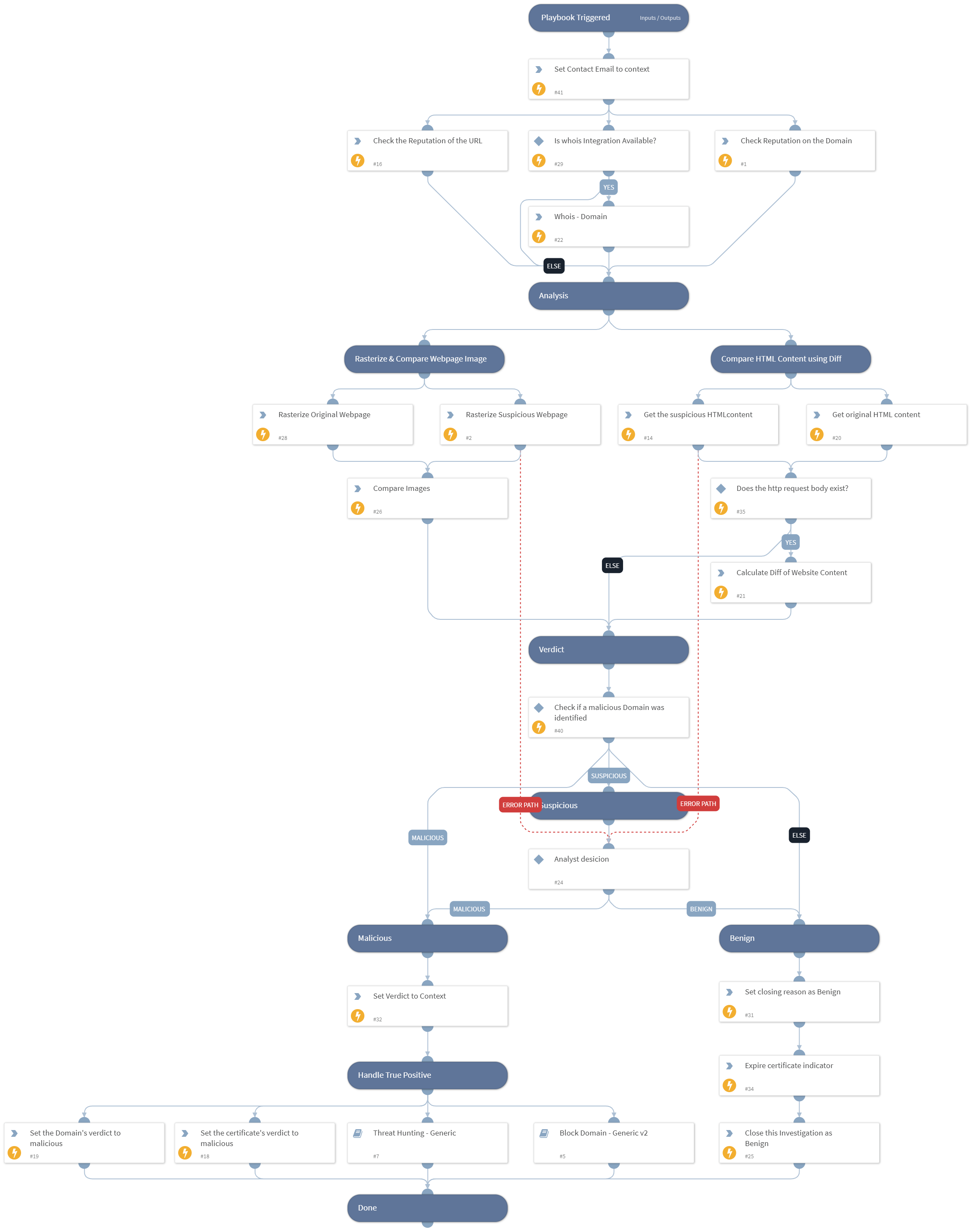
This playbook process "Suspicious Domain Hunting" incidents generated by the CertStream integration.
Dependencies#
This playbook uses the following sub-playbooks, integrations, and scripts.
Sub-playbooks#
- Block Domain - Generic v2
- Threat Hunting - Generic
Integrations#
This playbook does not use any integrations.
Scripts#
- HttpV2
- HtmlDifflibCheck
- Set
- SetAndHandleEmpty
- IsIntegrationAvailable
- imagecompare
Commands#
- domain
- expireIndicators
- whois
- url
- rasterize
- setIndicators
- closeInvestigation
Playbook Inputs#
| Name | Description | Default Value | Required |
|---|---|---|---|
| similarityMaxThreshold | The minimum threshold value for malicious verdict | 0.5 | Optional |
| similarityMinThreshold | The minimum threshold value for suspicious verdict | 0.2 | Optional |
| contactEmail | Email address to be used as contact email when sending a takedown request email | Optional |
Playbook Outputs#
There are no outputs for this playbook.
Playbook Image#
