US - Breach Notification
This Playbook is part of the US - Breach Notification Pack.#
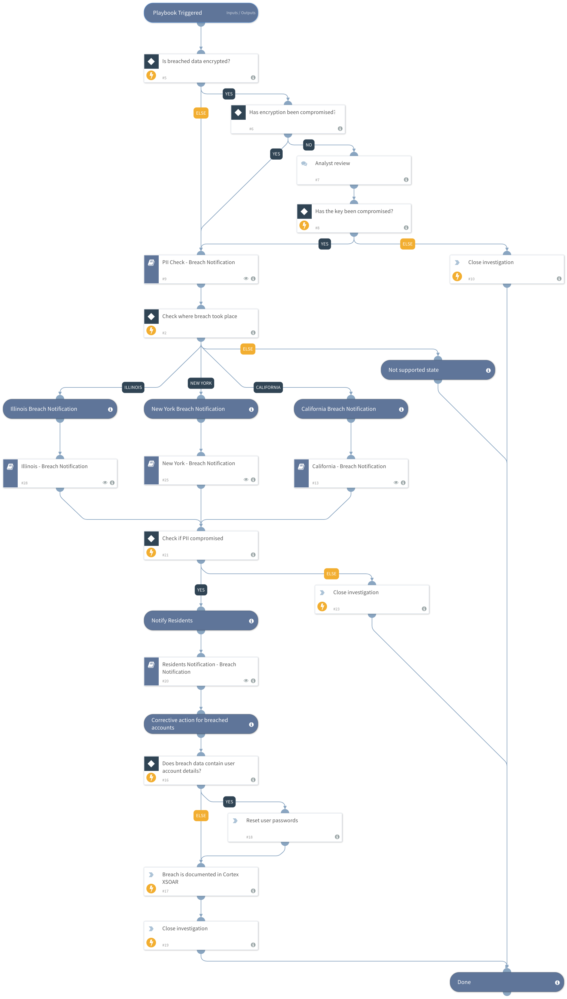
This playbook is triggered by a breach notification incident and then proceeds to the breach notification playbook for the relevant state.
DISCLAIMER: Please consult with your legal team before implementing this playbook.
Dependencies#
This playbook uses the following sub-playbooks, integrations, and scripts.
Sub-playbooks#
- PII Check - Breach Notification
- California - Breach Notification
- Residents Notification - Breach Notification
- Illinois - Breach Notification
- New York - Breach Notification
Integrations#
This playbook does not use any integrations.
Scripts#
Commands#
- closeInvestigation
Playbook Inputs#
| Name | Description | Default Value | Required |
|---|---|---|---|
| ContactName | In case of a breach, the contact details to send to the Attorney General and the affected residents. | Optional | |
| ContactEmailAddress | In case of a breach, the contact details to send to the Attorney General and the affected residents. | Optional | |
| ContactTelNumber | In case of a breach, the contact details to send to the Attorney General and the affected residents. | Optional | |
| CompanyName | In case of a breach, the company details to display in the breach report. | Optional | |
| CompanyAddress | In case of a breach, the company details to display in the breach report. | Optional | |
| CompanyCity | In case of a breach, the company details to display in the breach report. | Optional | |
| CompanyCountry | In case of a breach, the company details to display in the breach report. | Optional | |
| AutoNotification | This input determines if the resident notification should be done automatically or manually. |
Ture - Automatically False - Manually. | False | Required |
Playbook Outputs#
There are no outputs for this playbook.
Playbook Image#
